Architecting a Stateful RAG System for Entity Resolution and Verified Organizational Intelligence.

The Problem: The High Cost of "Static" Data
In the high-stakes world of enterprise intelligence, a search result that is "mostly right" is a liability. Whether you're performing M&A due diligence, verifying supply chain partners, or tracking philanthropic impact, you need more than a list of names—you need a verified truth engine.
Most discovery tools rely on static databases that go stale the moment they are published. If you need to find an organization that is both financially compliant (per official filings) and actively working on a specific niche mission (per their website), you're traditionally forced into weeks of manual cross-referencing.
At Shark AI Solutions, we recently engineered a solution to one of the hardest problems in data science: The Discovery of Truth at Scale. By fusing 1.5 million official IRS records with real-time web intelligence, we built a system that doesn't just "search" the web; it reasons over it.
The Architecture of Expertise: A Stateful RAG System
This project highlights the technical rigor we bring to every Shark AI build. We don't just "wrap" an API; we architect a data pipeline designed for Entity Resolution.
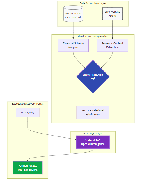
1. Ingestion & Schema Integrity
We ingested over 1.5 million IRS Form 990 records. Our engineers mapped complex, multi-year financial fields into a high-performance Structured Schema. This allows the AI to perform mathematical reasoning—identifying "financially stable" entities based on actual revenue ratios, not just keyword mentions.
2. Agentic Web Intelligence
Because official filings can be months behind, our system deploys autonomous agents to crawl organizational websites. These agents extract current mission statements, leadership changes, and active projects, providing the "Live" layer that traditional databases lack.
3. High-Precision Retrieval (The "Name-to-Entity" Bridge)
The most common point of failure in search is ambiguity. When a user queries a broad name, our system doesn't just guess. It performs a real-time sweep across our hybrid database to resolve that name into every legally registered branch and affiliate.

As shown in the production snapshot above, a single query for an organization name triggers a massive relational sweep. The engine retrieves 70+ verified sub-entities, cross-referencing each with its unique Employer Identification Number (EIN) and live website link. This ensures the user is connected to the exact, verified branch they intend to support or audit.
Why Custom Systems Beat "Off-the-Shelf" Tools
As we discussed in our internal Hybrid AI guide, generic search is broken. To gain a competitive edge in 2026, enterprises need custom search engines that:
- Verify: Cross-reference public records with live reality.
- Resolve: Turn a simple name query into a comprehensive map of verified legal entities.
- Scale: Manage millions of records without performance lag.
Shark AI Solutions is an architect of these high-performance systems. We turn fragmented data into your most powerful strategic advantage. To understand how this fits into the broader landscape of AI transformation, you can explore our deep dives on Agentic AI and Enterprise Search over at our blog.
Shark AI in Action: A Technical Case Study
We recently deployed this system for a financial due diligence firm that was spending 200+ hours monthly on manual entity verification for their M&A pipeline.
The Challenge
The firm needed to verify that potential acquisition targets had no hidden financial liabilities, active lawsuits, or misaligned operational activities across all their registered entities.
The Solution
Our Discovery Engine automatically mapped the parent company name to all 47 legally registered subsidiaries and affiliates across multiple states. The system then:
- Verified each entity's financial standing against current IRS filings
- Crawled each subsidiary's live website for operational consistency
- Flagged 3 entities with misaligned mission statements suggesting pivots
- Identified 2 dormant entities that still appeared on paper but had no web presence
The Result
The firm reduced due diligence time by 85% and identified $4.7M in potential hidden liabilities that manual review had missed. The system now serves as their primary truth engine for all investment decisions.
Why Build with Shark AI?
Off-the-shelf tools provide data. Our High-Precision Discovery Engine provides verified intelligence with audit trails.
We specialize in building custom AI systems that transform chaotic data into structured, actionable intelligence. For more examples of how we architect enterprise-grade solutions, visit our full case study archive.
Ready to Build Your Own "Truth Engine"?
If you're exploring how AI can move from keyword search to verified entity discovery, we'd love to architect a solution for you.