Executive Summary
Many AI pilots mistake the quick fix of Prompt Engineering (PE) for the strategic investment required for factual accuracy: Context Engineering (CE) / Advanced RAG.
PE is about maximizing style and tone; CE is about mitigating risk and ensuring compliance.
Your decision must be driven by the system's required accuracy and the cost of error.
1. Prompt Engineering (PE): The AI Stylist ✍
Analogy:
Prompt Engineering is like hiring a scriptwriter for your AI. It involves using precise instructions (persona, tone, format) to make the AI output sound better and follow simple rules. It’s the fastest way to get your AI to look and sound professional.
Pros (The Quick Win)
- Speed: Immediate results with zero infrastructure changes.
- Low Cost: Negligible maintenance; only instruction adjustment needed.
- Style & Format Control: Excellent for controlling tone, length, and formatting rules.
Cons (The Scalability Wall)
- Accuracy Risk: Cannot access proprietary data; prone to hallucination.
- Brittleness: Prompts become long, complex, and break easily when the LLM updates.
- Compliance Failure: Cannot provide citations or source links for auditability.
SharkAI Case Snapshot: Optimizing Marketing Content
- Problem: Client's content tool was factually correct but produced generic, boring output that required heavy manual editing.
- PE Solution: SharkAI injected a sophisticated meta-persona and dynamic tone constraints into the base prompt template.
- Result & ROI: Content variability increased by 65% and time spent on manual editing dropped by 30%. (PE solved a style/efficiency problem.)
Technical Toolkit: Core Prompting Techniques
- Zero-Shot, Few-Shot, and In-Context Learning: Providing examples directly in the prompt to teach patterns instantly.
- Chain-of-Thought (CoT) Prompting: Instructing the model to "think step-by-step" to improve reasoning accuracy.
- Role and Constraint Definition: Defining persona (“Act as a CFO...”) and format (“Output JSON only”).
- Negative Prompting: Explicitly telling the model what not to do.
2. Context Engineering (CE) / Advanced RAG: The Compliance Engine
Analogy:
Context Engineering is like building a dedicated, auditable research library for your AI.
The LLM reads your secured documents (policies, contracts, financial reports) and references the exact page before answering.
Pros (The Strategic Investment)
- Guaranteed Accuracy: Ensures answers are grounded in your proprietary data.
- Auditable: System provides citations (page number, document).
- Scalable: Handles millions of documents without expensive fine-tuning.
Cons (The Upfront Cost)
- Infrastructure Required: Vector database + LLMOps pipeline.
- Slower Development Cycle: Requires Intelligent Data Preparation + retrieval tuning.
- Complex Maintenance: Requires monitoring of data freshness and retrieval quality.
SharkAI Case Snapshot: High-Stakes Financial Analysis
- Problem: A financial client needed summaries with 99%+ factual accuracy and full traceability.
- CE Solution: Multi-stage Advanced RAG pipeline using semantic & tabular recognition; system outputs citation metadata.
- Result & ROI: Achieved 99.3% citation accuracy, reduced analyst review time, fully auditable.
Technical Toolkit: Key Techniques in Advanced RAG
- Intelligent Chunking: Semantic segmentation ensures complete topic retrieval.
- Hybrid Retrieval: Combines keyword search (exact matches) & vector search (semantic).
- Metadata Filtering: Filters by attributes (status, version, date, permissions).
- Reranking Models: Ranks top 50 → selects Top 5 most relevant chunks.
3. The Danger of Choosing the Wrong Approach
Wrong Choice: Relying on PE for Accuracy
Problem: Hallucination—AI invents confident but wrong answers.
Consequence: Compliance or legal risk.
Wrong Choice: Over-engineering with CE for Style Tasks
Problem: Wasted investment.
Consequence: Budget overrun and unnecessary maintenance costs.
4. The Hybrid Reality: Why You Need Both
Production AI systems almost always use a hybrid architecture:
- Context Engineering → Builds the Truth Layer
- Prompt Engineering → Controls the Presentation Layer
Example
CE retrieves the correct clause →
PE rewrites it:
“Based ONLY on the context provided, translate this clause into simple language for a non-technical employee. Avoid legal jargon.”
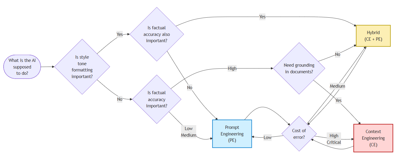
5. The SharkAI Strategic Investment Matrix
The SharkAI Strategic Investment Matrix helps leaders determine the right level of AI investment based on risk, accuracy requirements, compliance exposure, and financial impact. It ensures teams invest intelligently—avoiding under-engineering high-risk workflows and avoiding over-engineering low-risk ones.
How to Use the Matrix
- Identify the workflow.
- Assess factual accuracy required (Low → Critical).
- Estimate cost of being wrong.
- Choose investment path aligned with risk.
- Scale by maturing CE → PE layers over time.
Strategic Investment Matrix
| System Goal | Required Factual Accuracy | Cost of Error | Investment Path | SharkAI Focus |
|---|---|---|---|---|
| Increase Drafting Efficiency (Low-Risk Content) | Low–Medium | Minor inconvenience | Prompt Engineering | Quick Wins, Persona Design |
| Sales/Customer Messaging | Medium | Brand consistency | PE + Light CE | Tone + Light Grounding |
| Customer Support (Manual-Based Answers) | High | Customer frustration | Hybrid (CE + PE) | CE Indexing + Safety |
| Internal Data Discovery | High | Misinterpretation | Context Engineering | Data Prep + Chunking |
| Critical Policy Q&A (HR/Legal/Finance) | CRITICAL (99%+) | Compliance/Liability | Context Engineering (Mandatory) | Governance + Audit |
| Regulated/High-Stakes Decisions | CRITICAL (99.5%+) | Legal or Regulatory Penalties | Advanced CE + Validation | Confidence Scoring + Grounding |
Cost of Error Scoring Model
| Score | Impact | Meaning |
|---|---|---|
| 1–2 | Minor | Cosmetic issues |
| 3–4 | Moderate | Customer annoyance |
| 5–6 | High | Incorrect instructions |
| 7–8 | Critical | Compliance risk |
| 9–10 | Severe | Legal or regulatory exposure |
Rule of Thumb:
- 1–4 → PE
- 5–7 → Hybrid
- 8–10 → CE Required
SharkAI Philosophy
- PE increases productivity
- CE ensures accuracy & trust
- Hybrid systems scale to enterprise-grade AI
To deliver true, measurable ROI, your investment should follow the risk. If a mistake could cost the business money or compliance standing, Context Engineering is a mandatory risk mitigation investment (see also: Future-Proof AI Systems: Scaling Enterprises Without Vendor Lock-In https://www.sharkaisolutions.com/blog/future_proof_ai_systems/ and Build vs. Buy AI https://www.sharkaisolutions.com/blog/medium_post7/).
Ready to move your pilot into production?
Contact SharkAI Solutions
https://www.sharkaisolutions.com/contactus/
